合和建筑五金—释放创造力|2023建筑门窗配套件行业论文征集通知
2023/08/10来源:合和建筑五金浏览:116927
2023建筑门窗配套件行业
论文征集”

(论文要求详看文末)
“科学技术是第一生产力,自主创新是第一竞争力”。科技创新是行业、企业高质量发展的根本动力。为提高企业的科研水平,激发企业的创新动力和激活行业的创新潜力,推进整个行业科技创新,中国建筑金属结构协会建筑门窗配套件委员会将开展激励建筑门窗配套件科技创新之评奖活动,本次活动由中国建筑金属结构协会主办,建筑门窗配套件委员会执行实施,广东合和建筑五金制品有限公司独家全程资助,分别设立建筑门窗配套件行业科技创新优秀论文奖和科技创新荣誉奖,以表彰在建筑门窗配套件行业科技创新理论上做出杰出贡献的单位和个人。
展现你的才华
本次论文大赛将设立一等奖、二等奖和入围奖。获奖者将获得证书、奖金或奖品。奖励基金由佛山市合和建筑五金制品有限公司技术研发基金永久性独家全程资助。
01一等奖
一等奖 3 名,奖金为 5000 元
02二等奖
二等奖 5 名,奖金为 3000 元
03入围奖
入围奖不超过 10 名,奖金为 500 元。
03科技创新荣誉奖
科技创新荣誉奖 1 名,奖金为 20000 元,获得荣誉证书
欢迎行业广大从业人员、专家学者踊跃投稿!
展现你的创新创造,奇思妙想!
激发你的灵感
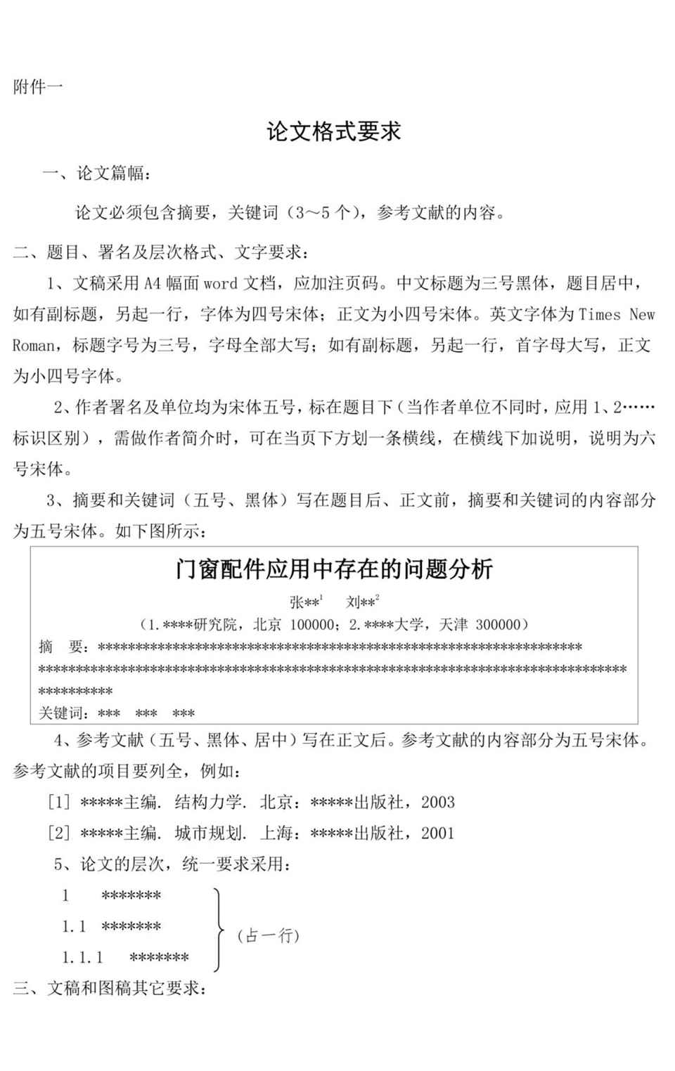
论文详细要求如下
免责声明:美家美户家居网部分文章来源于网络以及企业投稿,如页面信息对您造成影响,请及时联系我们进行处理!
本文地址:http://www.mjmhjj.cn/newsshow/7124.htm
转载本站原创文章请注明来源:美家美户家居网












粤公网安备 44030302001606号